首 页
法院介绍
新闻中心
审务公开
专题专栏
法院文化
当前位置:
首页
>
审务公开
>
执行动态
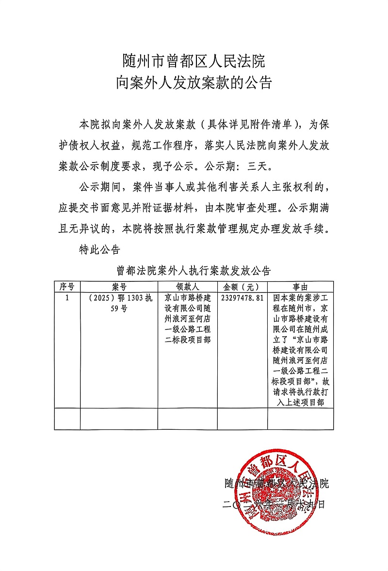
随州市曾都区人民法院向案外人发放案款的公告
2026-01-19 10:47
来源: 曾都法院
浏览: 97
2026-01-19 10:47
|
来源:曾都法院
【打印此页】
【关闭窗口】